首页 产品中心文章正文

安克充电宝怎么样 数显充电宝选购指南!安克热门款拆解,这些芯片决定你的充电体验

产品中心 2025年11月17日 08:32 139 mysmile
安克充电宝怎么样 数显充电宝选购指南!安克热门款拆解,这些芯片决定你的充电体验

数显充电宝选购指南!安克热门款拆解,这些芯片决定你的充电体验

前言

在当今移动充电设备市场中,配备数字显示屏幕的充电宝已成为用户优先考虑的选择。这类产品通过直观的屏幕界面,实时展示剩余电量百分比、输出功率等关键数据,部分高端型号还能智能估算充电时间,帮助用户在旅行、商务等场景中高效管理电力使用,显著提升用电的便捷性和安全感。

安克(Anker)作为全球知名的充电配件品牌,其数显充电宝系列在电商平台持续热销,覆盖从大容量户外电源到便携快充设备等多种类型。数字显示功能作为核心亮点,增强了产品的实用性。充电头网通过深度拆解多款安克数显充电宝,本文将从协议芯片的技术选型角度,系统分析其在设备兼容性、电量管理及快充协议支持方面的设计策略,为用户提供深入的技术参考。

安克数显充电宝汇总

安克充电宝怎么样 数显充电宝选购指南!安克热门款拆解,这些芯片决定你的充电体验

根据充电头网拆解数据库,安克多款数显充电宝采用了士兰微、智融科技、点思、英集芯、芯海科技及南芯科技等厂商的协议芯片。为方便用户对比,充电头网已将文中涉及的安克数显充电产品型号、协议芯片及部分参数整理成表,详细参数见下文解析。

Anker Zolo 165W自带双线移动电源

Anker Zolo 165W自带双线移动电源采用锖色柱状外观,配备1C1A接口和两根USB-C自带线,其中C口和自带线支持PD 100W双向快充,A口支持UFCS 33W输出,总输出功率达165W,可同时为四台设备充电。机身集成高清液晶屏,实时显示电池电量、寿命及输出功率等参数,方便用户监控充电状态,提升使用体验。

拆解显示,这款移动电源内置5串21700电池,来自Sunpower长虹三杰,单节容量5Ah。PCBA采用双板堆叠设计,分别管理两路同步升降压电路,充放电方案基于士兰微SD59D25移动电源SOC芯片。该芯片集成3路USB端口,内置4路PWM驱动控制,支持双向升降压转换,兼容PD3.0、PPS、QC4.0+、FCP、SCP等多种快充协议,有效简化外围电路并降低成本。

整机控制采用芯海科技CS32F103CBT7 MCU,电池组保护使用赛微微电主次级芯片,搭配CW2217B电量计进行精准电量检测。内部滤波电容来自东佳,电池组通过塑料框架固定,PCBA模块填充导热胶和硅胶垫,确保结构稳固和散热性能。

相关阅读

1、拆解报告:Anker Zolo 165W自带双线移动电源

内置的协议芯片 Silan士兰微电子 SD59D25

SD59D25H是一款高集成度协议和电源控制芯片,专为移动电源设计,支持3路USB端口配置,包括两个C口和一个其他类型接口,具备双路电压电流采样能力,最大支持140W快充功率。

安克充电宝怎么样 数显充电宝选购指南!安克热门款拆解,这些芯片决定你的充电体验

SD59D25H支持2对CC口和3对DD口独立协议解析,兼容PD3.1、PPS、QC4.0+、FCP、SCP、AFC等主流快充协议,满足多样化设备需求。内置4路PWM驱动实现高效升降压转换,集成高精度ADC和LED数码管显示,支持锂电池充放电管理和电量指示。

安克充电宝怎么样 数显充电宝选购指南!安克热门款拆解,这些芯片决定你的充电体验

芯片工作电压范围3.3V至40V,支持插拔检测和I²C/UART通信,内置3路负载控制开关,提升系统灵活性和效率。具备低功耗模式及过压过流保护,采用QFN52封装,适用于大功率快充充电宝应用。

相关阅读:

1、士兰微发布140W大功率PD3.1升降压芯片,SD59D25系列芯片深度解析

安克140W 24000mAh快充移动电源

安克140W快充移动电源内置24000mAh大容量电池组,配备2C1A接口,单口最大输出140W,支持三设备同时充电。机身液晶屏实时显示电量和输出功率,增强用户交互体验。

安克充电宝怎么样 数显充电宝选购指南!安克热门款拆解,这些芯片决定你的充电体验

拆解显示,移动电源采用6串21700力神电池,单节容量4Ah。内部设计两路同步升降压电路和一路同步降压电路,升降压部分使用南芯科技SC8815控制器搭配智融科技SW2505协议芯片,降压部分采用智融SW3526芯片,分别为两个USB-C和一个USB-A接口供电。

整机控制由东软载波ES32F3654LT MCU负责,电池组保护使用创芯微CM1361芯片并配备均衡电路,电量检测由赛微CW2217BAAD实现。滤波电容来自柏瑞凯和永铭,开关管选用长晶科技产品。电池组通过塑料框架固定,PCBA模块填充导热材料,确保稳定性和散热效果。

相关阅读

1、拆解报告:安克140W 24000mAh快充移动电源

内置的协议芯片 ISMARTWARE 智融科技 SW2505H

SW2505H是一款低功耗协议控制器,全面支持PD3.1、QC、UFCS等快充协议,通过USB PD3.1 EPR和UFCS认证,支持DRP模式。芯片内置MCU,提供16路GPIO,C口支持在线升级和仿真调试,兼容光耦/FB/I2C控制。

安克充电宝怎么样 数显充电宝选购指南!安克热门款拆解,这些芯片决定你的充电体验

SW2505集成40MHz Cortex-M0处理器、大容量存储和多种通信接口,支持3.3~32V宽电压调节和0.3~12A电流限制,具备多种反馈控制和母线电压检测功能。内部集成CV/CC环路、快速放电电路及NMOS驱动,确保系统稳定可靠。

安克充电宝怎么样 数显充电宝选购指南!安克热门款拆解,这些芯片决定你的充电体验

芯片支持DPDM快充协议和BC1.2、PD3.1等规范,集成Type-C逻辑,兼容多种私有协议,具备死电池激活和低功耗检测功能,智能优化充电参数。采用QFN-28封装,适用于笔记本、移动电源等设备。

相关阅读:

1、智融SW2505H 通过USB PD3.1EPR认证,引领快充新纪元

2、通过UFCS与PD3.1双重认证,智融快充协议芯片SW2505H优势解析

ISMARTWARE 智融科技 SW3526

安克充电宝怎么样 数显充电宝选购指南!安克热门款拆解,这些芯片决定你的充电体验

智融科技SW3526芯片集成3.5A高效同步整流降压转换器,支持PPS、PD、QC、AFC、FCP等主流快充协议,兼容CC/CV模式。外围元件精简,可构建高性能多协议充电解决方案。

安克充电宝怎么样 数显充电宝选购指南!安克热门款拆解,这些芯片决定你的充电体验

SW3526高度集成协议芯片、降压控制器和MOS管,简化多口快充电路设计,提升空间利用率和成本效益。

相关阅读:

1、支持全主流协议,满足百瓦快充设计,智融畅销明星产品SW3526

2、智融SW3526落地案例一览,移动电源与桌面充电站热卖不停

Anker安克140W 2C1A双向快充移动电源

安克140W双向快充移动电源是首款支持USB PD3.1协议的设备,具备140W双向快充能力,30分钟可充电70%。配备2C1A接口,支持三路同时输出,数显屏增强实用性和状态监控。

安克充电宝怎么样 数显充电宝选购指南!安克热门款拆解,这些芯片决定你的充电体验

拆解显示,移动电源采用力神21700电池,6节串联,模块化设计便于维护。电池保护使用创芯微CM1361芯片并支持均衡功能,电量计量由赛微微电CW2217B完成,确保显示精度。

升降压电路板采用东软载波ES32F3654LT MCU控制,三路南芯科技SC8815实现电压转换,协议芯片为英飞凌CYPD3171,兼容USB PD3.1。电池组通过框架固定,电路板填充导热材料,优化散热和可靠性。

相关阅读:

1、拆解报告:Anker安克140W 2C1A双向快充移动电源

内置协议芯片 Infineon 英飞凌 CYPD3171

安克充电宝怎么样 数显充电宝选购指南!安克热门款拆解,这些芯片决定你的充电体验

CYPD3171是支持USB PD3.1的协议芯片,属于CCG3PA系列,内置ARM Cortex-M0处理器,64KB Flash和8KB SRAM,支持双向应用。兼容QC4.0、苹果2.4A和三星AFC协议,集成系统级保护功能,采用QFN24封装。

JADARD 天德钰 FP6601Q

安克充电宝怎么样 数显充电宝选购指南!安克热门款拆解,这些芯片决定你的充电体验

USB-A口协议芯片采用天德钰FP6601Q,支持QC2.0/3.0和华为FCP快充协议,广泛应用于多种充电设备。

安克充电宝怎么样 数显充电宝选购指南!安克热门款拆解,这些芯片决定你的充电体验

FP6601Q详细资料。

相关阅读:

1、又见FP6601Q,带USB-C三口车充拆解

2、天钰推出高通QC3+新品JD6632,全兼容FP6601Q

安克87W自带C线移动电源

安克87W自带C线移动电源采用蓝紫色砖式设计,配备USB-C自带线和1A1C接口,C线及C口支持PD 65W双向快充,A口输出功率达22.5W,总功率87W。20000mAh容量搭配数显屏,实时显示电量,便于移动场景使用。

安克充电宝怎么样 数显充电宝选购指南!安克热门款拆解,这些芯片决定你的充电体验

拆解显示,电源内置4节长虹三杰INR21700-5000电芯,串联连接,已通过CCC认证。电池组保护由赛微微电CW1244芯片和宜源ET6304 MOS管实现。

移动电源采用两路同步升降压电路,协议芯片为英集芯IP2723T和芯海CS32G020。升降压控制由南芯SC8815芯片和宜源ET6300T开关管负责。内部通过硅胶和铜箔加强散热,结构紧凑可靠。

相关阅读

1、拆解报告:安克87W自带C线移动电源

内置的协议芯片 INJOINIC 英集芯 IP2723T

安克充电宝怎么样 数显充电宝选购指南!安克热门款拆解,这些芯片决定你的充电体验

IP2723T是一款多功能快充协议IC,支持USB Type-C DFP、PD2.0/3.0/PPS、QC4/4+/3.0/2.0、FCP、SCP、AFC等协议,兼容苹果2.4A和BC1.2标准,为适配器、车充等设备提供完整解决方案。

安克充电宝怎么样 数显充电宝选购指南!安克热门款拆解,这些芯片决定你的充电体验

芯片集成度高,外围元件少,有助于缩小方案尺寸并降低BOM成本。

CHIPSEA 芯海科技 CS32G020

CS32G020系列是芯海科技推出的USB-C控制器,支持Type-C和PD3.0协议,适用于PC电源、移动电源等领域。内置ARM Cortex-M0内核,主频48MHz,支持高性能应用。

安克充电宝怎么样 数显充电宝选购指南!安克热门款拆解,这些芯片决定你的充电体验

芯片提供64KB程序flash和8KB SRAM,支持多种封装,此处为QFN32封装。

安克20000mAh 22.5W自带线快充移动电源

安克这款自带线快充移动电源内置20000mAh电池,续航能力强,可为手机多次充电。自带USB-C线简化充电过程,另备USB-C和USB-A接口,兼容传统设备。数显屏增强使用便利性。

安克充电宝怎么样 数显充电宝选购指南!安克热门款拆解,这些芯片决定你的充电体验

拆解显示,移动电源采用两片并联电池,粘贴双面胶缓冲保护。电池配备热敏电阻和保护板,确保安全。内部使用南芯SC8933升压转换器实现快充输出,协议控制由芯海科技CSU3AF10负责,显示驱动采用CSU32P10。

相关阅读

1、拆解报告:安克20000mAh 22.5W自带线快充移动电源

内置的协议芯片 CHIPSEA 芯海科技 CSU3AF10

安克充电宝怎么样 数显充电宝选购指南!安克热门款拆解,这些芯片决定你的充电体验

CSU3AF10是一款支持USB Type-C和PD3.0快充协议的控制器,内置8位RISC内核,32K FLASH和2K SRAM,支持两路独立Type-C口。兼容QC4、华为SCP/FCP、三星AFC等协议。

安克充电宝怎么样 数显充电宝选购指南!安克热门款拆解,这些芯片决定你的充电体验

芯片支持NTC过热检测,提供QFN28/24封装,适用于快充电源和HUB等设备,新增PD3.1和UFCS协议支持。

相关阅读

1、全能PD快充控制器芯片,芯海科技CSU3AF10优势全解析

安克10000mAh 30W快充自带线移动电源

安克10000mAh 30W快充自带线移动电源外观精美,触感细腻,配备1A1C接口和USB-C自带线,C口及C线支持PD 30W双向快充,A口输出兼容多种设备。数显屏显示电量和预计充电时间,壳体条纹设计提升握持感。

安克充电宝怎么样 数显充电宝选购指南!安克热门款拆解,这些芯片决定你的充电体验

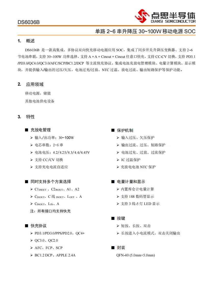
拆解显示,内部PCBA采用堆叠设计,优化空间利用。移动电源SOC为点思半导体DS6036B,支持PD3.1、QC4.0、AFC、SCP等协议,集成同步升降压变换器,兼容2-6节电池串联,简化电路设计。

电池组由两节长虹三杰INR21700-5000串联而成,内部填充泡棉和导热胶,确保缓冲和散热。产品设计紧凑,功能实用。

相关阅读

1、拆解报告:安克10000mAh 30W快充自带线移动电源

内置的协议芯片 DSEMI点思 DS6036B

安克充电宝怎么样 数显充电宝选购指南!安克热门款拆解,这些芯片决定你的充电体验

DS6036B是一款高集成度双向快充移动电源SOC,集成同步升降压变换器,支持2-6节电池串联,功率范围30-100W。兼容A+A+Cinout任意口快充,支持CC-CV切换和PD3.1、QC4.0、AFC等协议。

安克充电宝怎么样 数显充电宝选购指南!安克热门款拆解,这些芯片决定你的充电体验

芯片集成电池管理、电量计算和显示模块,提供过压、过流、短路等保护功能,采用QFN-40封装。

安克10000mAh自带线充电宝

安克新款10000mAh自带线磁吸无线充电宝外观小巧,支持手机、平板充电,配备90°折叠磁吸模块,兼容Apple Watch。自带USB-C线和接口支持UFCS和PD 30W双向快充,数显屏显示电量和工作状态,壳体箭状条纹增强握感。

安克充电宝怎么样 数显充电宝选购指南!安克热门款拆解,这些芯片决定你的充电体验

拆解显示,PCBA采用堆叠设计,SOC为智融科技SW6308,支持UFCS、PPS、PD等协议,集成双向升降压控制器,兼容2-6节电池串联。无线充电模块集成磁吸功能,内部填充硅胶和泡棉,确保散热和保护。

相关阅读

1、拆解报告:安克10000mAh自带线充电宝

内置的协议芯片 ISMARTWARE 智融科技 SW6308

安克充电宝怎么样 数显充电宝选购指南!安克热门款拆解,这些芯片决定你的充电体验

SW6308是一款高性能移动电源SOC,支持USB-C、USB-A和Lightning接口,输入电压范围4V-26V,兼容2-6节电池串联,提供高达45W输入输出功率。

安克充电宝怎么样 数显充电宝选购指南!安克热门款拆解,这些芯片决定你的充电体验

芯片通过UFCS融合快充标准,支持PD、SCP、FCP、AFC等主流协议,确保兼容性和效率。内部集成开关管,支持LED和数码管显示,采用QFN77-60封装,外围元件精简。

相关阅读:

1、支持UFCS融合快充,智融SW6308 45W多口快充移动电源方案解析

ANKER MagGo磁吸移动电源

安克MagGo充电宝采用扁平设计,背面带磁吸支架,体积小巧。侧面USB-C接口支持20W输入和27W输出,液晶屏显示电量和充放电时间,无线充电支持15W Qi2快充,内置距离传感器自动启停充电。

安克充电宝怎么样 数显充电宝选购指南!安克热门款拆解,这些芯片决定你的充电体验

拆解显示,内置二串聚合物电池,线圈与电池间用铝板隔离,电池边缘贴泡棉缓冲。外壳粘贴石墨导热贴,加强散热。电池保护采用创芯微CM1020-UC和CM1010-H芯片,配备热敏电阻测温。

移动电源使用南芯SC8815升降压控制器和SC2001协议芯片,无线充电主控为易冲CPS8200,搭配复旦微加密芯片和威兆开关管。整机控制由东软载波MCU负责,USB-C口设TVS二极管防静电,内部做工精细。

相关阅读

1、特朗普同款充电宝,安克新款MagGo磁吸无线充移动电源拆解

内置的协议芯片 SOUTHCHIP 南芯科技 SC2001

SC2001是一款高度集成USB PD控制器,符合Type-C和PD标准,额定电压30V,具备过热、过压、过流保护,确保系统安全。

安克充电宝怎么样 数显充电宝选购指南!安克热门款拆解,这些芯片决定你的充电体验

芯片集成MCU子系统,支持CC引脚编程,内置驱动器、ADC和放大器,最小化外部组件数量。

安克充电宝怎么样 数显充电宝选购指南!安克热门款拆解,这些芯片决定你的充电体验

SC2001适用于充电器、车充、移动电源等产品,采用QFN-32封装。

相关阅读:

1、南芯推出USB PD协议芯片SC2001,支持5口快充

2、南芯SC2001正式通过协会USB PD3.0认证

3、南芯SC2001超级闪充芯片通过OPPO认证!

安克10000mAh 30W快充自带线移动电源

安克这款10000mAh 30W快充自带线移动电源为多供应商版本,确保市场稳定供货。内置10000mAh电池,支持30W快充,可为笔记本和手机充电。自带USB-C线简化使用,另备USB-C和USB-A接口,数显屏增强交互性。

安克充电宝怎么样 数显充电宝选购指南!安克热门款拆解,这些芯片决定你的充电体验

拆解显示,内置两节长虹三杰21700电池,容量5000mAh,串联连接。电池保护采用创芯微芯片,支持均衡功能。移动电源使用南芯SC8815升降压转换器,协议控制由芯海科技CSU3AF10负责,显示驱动采用CS32L010F8。内部设热敏电阻监测温度,结构扎实。

相关阅读

1、拆解报告:安克10000mAh 30W快充自带线移动电源

内置的协议芯片 CHIPSEA 芯海科技 CSU3AF10

安克充电宝怎么样 数显充电宝选购指南!安克热门款拆解,这些芯片决定你的充电体验

CSU3AF10支持USB Type-C和PD3.0快充协议,内置8位RISC内核,32K FLASH和2K SRAM,支持两路Type-C口。兼容QC4、华为SCP/FCP、三星AFC等协议。

安克充电宝怎么样 数显充电宝选购指南!安克热门款拆解,这些芯片决定你的充电体验

芯片支持NTC过热检测,提供QFN28/24封装,适用于快充电源等设备,新增PD3.1和UFCS协议支持。

相关阅读

1、全能PD快充控制器芯片,芯海科技CSU3AF10优势全解析

ANKER Prime二合一9600mAh移动电源

ANKER Prime二合一移动电源造型精致,配备可折叠国标插脚和两个USB-C接口,支持PD 65W输出和30W输入。TFT屏幕实时显示充电参数和电池状态,提升使用便利性。

安克充电宝怎么样 数显充电宝选购指南!安克热门款拆解,这些芯片决定你的充电体验

拆解显示,内置三节长虹三杰INR18650-3200电芯,串联连接,已通过CE和CCC认证。电池组管理采用ETA钰泰ETA3006均衡芯片和创芯微CM1048-AT保护芯片。

移动电源管理使用英集芯IP5385 SOC芯片,共两颗,分别管理USB-C接口充放,支持PD 65W快充和多种协议。适配器模式充电控制由南芯SC8813负责,支持反向升压输出。

相关阅读

1、拆解报告:ANKER Prime二合一9600mAh移动电源

内置的协议芯片 INJOINIC 英集芯 IP5385

IP5385是英集芯首款集成UFCS融合快充协议的移动电源SOC,支持QC2.0/3.0、SCP、UFCS、PD2.0/3.0/PPS等协议,兼容苹果BC1.2标准。集成同步升降压转换器、电池管理和电量指示功能。

安克充电宝怎么样 数显充电宝选购指南!安克热门款拆解,这些芯片决定你的充电体验

芯片支持USB-A x2、USB-C和Lightning接口,单口支持快充,多口输出时限5V。高集成度减少外围元件,降低BOM成本。

安克充电宝怎么样 数显充电宝选购指南!安克热门款拆解,这些芯片决定你的充电体验

IP5385兼容2-4节串联电池,升降压系统最大功率65W,轻载时自动休眠。

相关阅读:

1、英集芯IP5385热门应用盘点,多款产品进入京东充电宝热销榜单

2、英集芯IP5385进入罗马仕移动电源供应链,助力实现小米55W澎湃有线秒充!

3、首款通过UFCS认证的移动电源单芯片,英集芯IP5385优势解析

4、英集芯推出首款集成UFCS协议的同步升降压SOC芯片IP5385

充电头网总结

当前,带数显屏幕的充电宝已成为市场主流。通过对安克多款热销数显充电宝的拆解分析,协议芯片主要来自英集芯、智融科技、士兰微、芯海、南芯科技、点思等厂商,体现了各家在成本、体积和功能上的平衡策略。

为填补数显充电产品内部技术选型的透明度空白,本文系统梳理了安克采用的协议芯片方案,帮助技术爱好者和行业从业者把握当前趋势,同时为品牌商和方案商提供参考资料,促进产品优化和创新。

相关问答

安克充电宝使用体验如何?-ZOL问答

移动电源(充电宝)安克讨论回答(6)喜欢团子丶安克产品在出差场景中表现优异,插头一体化设计省去携带麻烦,但数显屏易吸附灰尘,影响观感,期待改进。

安克充电宝为何值得选购?-ZOL问答

移动电源(充电宝)安克讨论回答(5)九月28对比多个品牌后,安克充电宝以耐用性和快充速度胜出,安全性能经测评验证,电池容量管理精准。

安克充电宝是杂牌吗?

不是杂牌。安克充电宝源自美国加州品牌Anker,由前Google工程师于2011年创立,全球注册,专业生产移动电源和充电配件,品质有保障。

安克87W充电宝评测,性能究竟如何?-ZOL问答

移动电源(充电宝)安克讨论回答(5)90327小泽安克87W充电宝外观设计独特,数显功能实用,但屏幕风格与品牌传统略有差异,性能经测试稳定。

充电宝推荐,安克和小米靠谱吗?-ZOL问答

移动电源(充电宝)安克讨论回答(5)风之子york安克作为苹果供应商,质量可靠;小米充电宝同样口碑良好,用户可根据需求选择,两者均值得考虑。

安克充电宝使用说明?

1、使用移动电源时远离易燃易爆物品;2、避免粗暴操作如摔打或摇晃;3、放置在儿童无法触及的位置;4、定期保养以延长电池寿命。

手机现在掉电很快,是否有好用的充电宝求推介,安克Anker的...

手机电池衰减导致掉电快,并非充电问题。安克Anker充电宝以高效充电著称,适合补充电力,但建议同时检查手机电池健康状况。

安克能量舱165W充电宝值得买吗?-ZOL问答

安克官方店铺的737充电宝价格更具竞争力,伸缩线设计可能占用空间,外挂线方案更节省体积,用户可根据便携性需求决策。

anker安克超极充充电器充电宝二合一好用么?

产品优势:1、集成充电器和充电宝功能,出行携带便捷;2、减少额外配件,提升实用性;3、设计紧凑,适合频繁移动用户。

安克充电宝功率显示造假?-ZOL问答

移动电源(充电宝)安克讨论回答(7)冰淇淋烤鸡建议用户实测功率数据,避免依赖表面参数,特别是多设备充电场景,确保实际性能符合预期。

上海旭安信息科技有限公司 - 等保2.0咨询与互联网安全解决方案专家Copyright Your WebSite.Some Rights Reserved. 备案号:沪ICP备2024079797号